Skip to Content

Battery Management

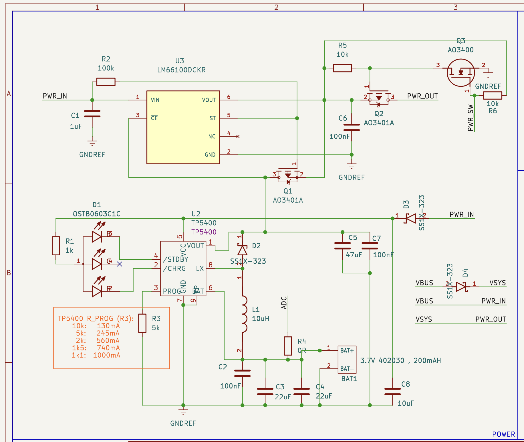
Lichee-Jack uses a 200 mAh 402030 Li‑Po battery with the TP5400 power management IC, providing 1 hour or more of typical uptime depending on workload.

Power Path / UPS Design

The Lichee-Jack external board implements a simple UPS‑like power path using the LM66100DKCR ideal diode controller, combined with discrete MOSFETs and Schottky diodes.

This design allows:

  • Powering the system directly from USB Type‑C when connected
  • Seamless automatic switchover to battery power when USB is unplugged
  • No reboot or brown‑out during power source transitions

The LM66100 provides low forward voltage drop and reverse current blocking, making it suitable for compact battery‑backed embedded systems.

Battery Voltage Monitoring (SAR ADC)

Lichee-Jack uses the SAR ADC built into the LicheeRV Nano SoC to monitor battery voltage.

  • ADC pin: GPIOB_3
  • Driver: CVITEK SARADC in‑kernel driver
  • Resolution: 12‑bit (0–4095)

Initializing the ADC Channel

The SARADC driver is exposed as a character device. Before reading, the channel must be selected once:

echo 1 > /dev/cvi-saradc0

This initializes the driver and selects channel 1 for subsequent reads.

Reading ADC Values

cat /dev/cvi-saradc0 2>/dev/null

Returned value range:

0 – 4095

These raw values can be converted to voltage in user space based on:

  • ADC reference voltage
  • External resistor divider ratio (if used)

This mechanism is used by user‑space daemons (such as battery or power management services) to estimate battery level, trigger low‑power warnings, or initiate safe shutdown.

Notes

  • The ADC channel selection only needs to be done once after boot
  • Subsequent reads do not require re‑initialization unless the channel is changed
  • Reading from the device is non‑blocking and lightweight, suitable for periodic polling

This design keeps battery management simple, robust, and fully Linux‑native, without relying on proprietary fuel‑gauge ICs.

Last updated on